Sign In | Join Free | My chinapackagenet.com
China Willfar Information Technology Co. Ltd. logo
Willfar Information Technology Co. Ltd.
Stock Code: 688100.SH The Pioneer in Smart Utility Service and IoT Solutions
Active Member

6 Years

Home > High End System >

Security High End System Prepaid Vending Management System PVMS

Willfar Information Technology Co. Ltd.
Contact Now

Security High End System Prepaid Vending Management System PVMS

  • 1
  • 2
  • 3

Brand Name : Willfar Information Techonology Co., Ltd.

Model Number : PVMS

Certification : ALL APPLICABlE

Place of Origin : Changsha, Hunan

MOQ : 1

Price : Negotiable

Payment Terms : T/T

Supply Ability : 2000 per day (based on the number of the order)

Delivery Time : 30 days

Packaging Details : Carton Packaging

Color : White

Material : Software platform

Security : TMS series security module

Brand : Willfar Information

System Management : STS related Parameters

Communication standards : GPRS/3G/4G, Ethernet, SMS, TCP/IP, G3-PLC, BPLC, RF Mesh etc.

Server : Windows Server, Server version、SQL SERVER2008

Client-side Software Environment : IE11 or above

Contact Now

High End System AMI Utilities Prepaid Vending Management System PVMS

Company Profile


Willfar Information Technology Co., Ltd.
- Established in 2004;
- Listed on the STAR Market of the Shanghai Stock Exchange in December 2019;
- Leading supplier of meter reading (AMI) equipment and operation service;
- The first company to develop "One DCU Reading Multi-meter" solution in China;
- The first company to have large-scale application of technologies and systems like "CPU smart-card Charge and Control", "One DCU Reading Multi-meter", LoRa-based RF Communication and "District Metering Area (DMA)”

Introduction

- Willfar PVMS system provide utility a seamless engery prepayment solution. It include functions of archive management, New/Change account, unified vending, tariff module, arrears and deducation scheme management, customized statistical data and report, system management etc. With AMI network the remote meter connect/disconnect, parameters online reading and setting functions also provided.

- PVMS modules can be added or customized according to customer needs or integration with other systems.

- It provide multi vending channel includes PC POS, mobile POS, SMS, scaratch card etc., improves revenue cashflow, improves the management efficiency, and reduces operation costs.

Security High End System Prepaid Vending Management System PVMS

Features

1. Unified management platform support offline prepaid and AMR/AMI online prepaid in electricity, water, gas industry, support types of the IC card meter/RF card meter /Keypad Prepaid meter /Smart meter with UIU.

2. Full support prepayment vending business, various vending channel, reduce operation costs.

3. Rich data query, report and data statistics function.

4. Easy to integrate with third-party STS pre-payment meter, HES/MDMS and others application system.

5. Multiple Benefits

Security High End System Prepaid Vending Management System PVMS

Function

Security High End System Prepaid Vending Management System PVMS

1. Daily business for End-consumer

- Open/cancel account

- Offline /online vending, invoice, refund etc

- Change, lock, unlock meter/user etc

- Remote operate in online Prepaid mode;

- Customized per utility management process

Security High End System Prepaid Vending Management System PVMS

2. Tariff Scheme and Payment Management

- Tariff/Arrears /Deduction /Tax /Service fee/, peak/demand fees, flexibly customized

- Friendly Period, Holiday, Threshold setting

- Payment models of prepaid power/ gradients/ TOUs, postpaid gradients /TOUs etc

- Deduction, Arrears Management

Security High End System Prepaid Vending Management System PVMS

3. Retails Management

- Vendor/terminal/Voucher management.

- Operator access and authority management

- Retails tax, discount, limitation management

- Retails account, settlement management

Security High End System Prepaid Vending Management System PVMS

4. Archive management

- Archive management for station, transformer, pipeline etc.

- DCU /meter inventory and commissioning

- POS station device management

Security High End System Prepaid Vending Management System PVMS

5. System Management

- System Parameters

- STS related Parameters

- Organization, User, Role Management

- Meter initial parameters etc.

Security High End System Prepaid Vending Management System PVMS

6. Data report

- Flexible data format/graphics/data list, query filters

- Accurate, timely and detailed

- Report for following operation dimensions are included: Station/Operator Management,

- Vending, asset management, customer management, areas management, utility settlements etc.

- Report flexibly customized per customer demand.

Security High End System Prepaid Vending Management System PVMS

7. Security Management

- STS 3DES encryption when remote charge

- Key data encryption, anti-injection in database and configuration file

- VPN, https, SSL, CA for vending station and DC

- Network Security

- Secure key and password, System Logs

Security High End System Prepaid Vending Management System PVMS

8. Interoperability

- STS6 approved and certified

- Support TMS series security module

- Integrate with third applications conforming IEC61970/61968, Web service XML

Instruction

Security High End System Prepaid Vending Management System PVMS

1. Local Offline Vending mode:

For STS keypad meter, After the customer recharges in POS station or agency station, the recharge token code is generated in PVMS system and printed on a receipt, and when back home the user inputs TOKEN on meter keypad or User Indoor Unit to realize the recharge business; the meter will be closed after the user successfully recharges; the utility can read the meter frozen data or implement local parameters setting by the HHU Field Tool.

For STS Smart meter without Keypad, customer recharges then get the TOKEN code in vending station mentioned above, and when back home the user inputs TOKEN on UIU (User Interface Unit), the TOKEN will transferred to meter and charged success if the TOKEN is valid. The UIU is RF wireless or PLC connected with smart meter.

For IC card or RF card STS meter, after the customer recharges, the recharge token code is written to card by card reader, and when back home the user insert the card into meter to realize the recharge business; the utility can also read the meter frozen data or implement local parameters setting by the IC/RF card.

2. Remote online Vending mode:

The remote online vending is based on modern AMR/AMI system with two-way communication network. HES system is required for remote meter data reading and command setting, including the TOKEN transmission.

For smart meter, After the customer recharges in POS station or agency station, the recharge token code is generated in PVMS system, and delivered to the end meter through the communication network; When the user's remaining credit and friendly threshold reach the limit, the meter relay automatically trips, the insufficient balance is reported to the HES/PVMS system, the meter will be closed after the user successfully recharges.
Security High End System Prepaid Vending Management System PVMS

Typical Flowchart of STS offline and online Prepaid mode

System Running Environment

  • To run the system properly and performance to a better level.
  • Recommended the following configuration:
  • IBM 3100 M4 Tower server E3-1230v2 3.5GHz 8MB Cache 4C 2*8G U-DIMM / Raid H1110 Raid 0,1,10
  • Double-mouth gigabit network card with DVD
  • IBM Original 500G SATA 3.5*2 Hard disk
  • 20lnch AOC Display, mouse, keyboard
  • Windows Server 2008 R2 COEM standard version 5 user

Server Configuration

  • Server:Windows Server, Server version,SQL SERVER2008
  • JDK version:jdk1.7.0_79 System has been integrated, no additional installation.
  • TOMCAT version:apache-tomcat-7.0.68 System has been integrated, no additional installation.

Client-side Software Environment

IE11 and above.

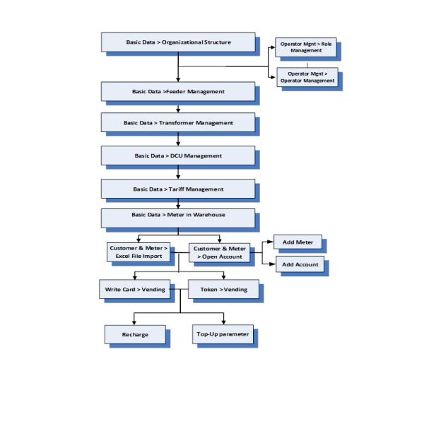
Operation Flowchart

Security High End System Prepaid Vending Management System PVMS


Product Tags:

head end system

      

utilities system

      
China Security High End System Prepaid Vending Management System PVMS wholesale

Security High End System Prepaid Vending Management System PVMS Images

Inquiry Cart 0
Send your message to this supplier
 
*From:
*To: Willfar Information Technology Co. Ltd.
*Subject:
*Message:
Characters Remaining: (0/3000)